
掃清學習障礙
考研助力工具
考前直播帶刷題
學習疑問當堂答
打卡作業
考試提醒
智能學習記錄
學習資料下載

研究生考試
思維導圖
框架梳
2024研究生考試
各科學習計劃表
學習方法注意事項
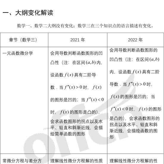
分析大綱詳細
變動,做到
心中有數
整理各章重要
知識點,讓你
學習更有底
匯總歷年回憶
試題供考生使用
分析各章歷年
分值占比
了解各章知
識點常考題型
有重點的
進行備考